Google的三驾马车


实时数据处理的抽象进化

OLAP 和 OLTP 数据库

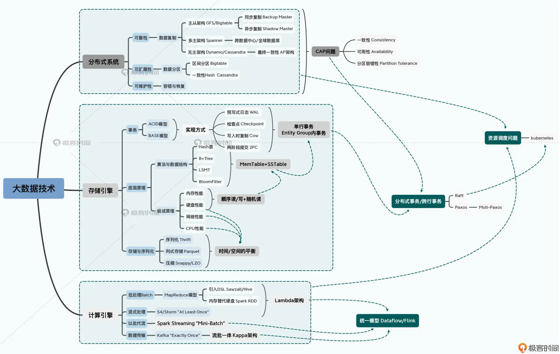
大数据知识点

分布式系统
作为一个分布式的数据系统,它就需要满足三个特性,也就是可靠性、可扩展性和可维护性
分布式系统的核心问题就是 CAP 这个不可能三角,我们需要在一致性、可用性和分区容 错性之间做权衡和选择。因此,我们选择的主从架构、复制策略、分片策略,以及容错和 恢复方案,都是根据我们实际的应用场景下对于 CAP 进行的权衡和选择。

存储引擎

计算引擎







作为一个分布式的数据系统,它就需要满足三个特性,也就是可靠性、可扩展性和可维护性
分布式系统的核心问题就是 CAP 这个不可能三角,我们需要在一致性、可用性和分区容 错性之间做权衡和选择。因此,我们选择的主从架构、复制策略、分片策略,以及容错和 恢复方案,都是根据我们实际的应用场景下对于 CAP 进行的权衡和选择。


